ACADEMIC CURRICULUM
Curriculum Map of the Master of Accounting Program
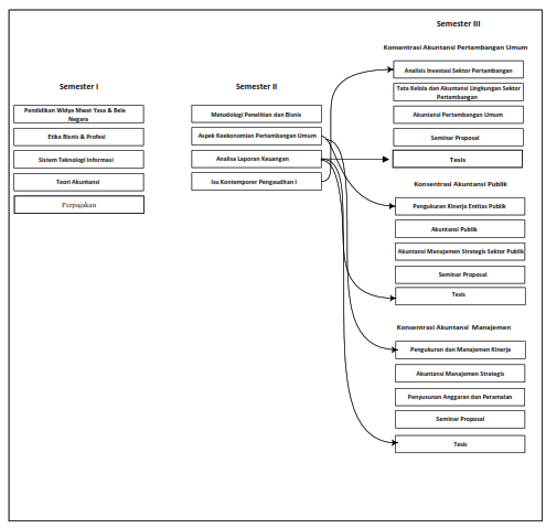
The curriculum map of the Master of Accounting Study Program is designed as a structured guide to help students understand the learning pathway throughout their study period. The curriculum is systematically and progressively developed, starting from strengthening fundamental concepts, advancing methodological competencies, and culminating in specialized expertise based on the chosen concentration.
Through this curriculum map, students can gain a clear overview of course distribution in each semester, the interrelationships among courses, as well as the direction of academic and professional development in the field of accounting. The program also offers concentrations aligned with industry needs, namely General Mining Accounting, Public Accounting, and Management Accounting.
As part of its commitment to transparency and academic quality, the Master of Accounting Study Program provides official documents that can be accessed through the following links:
Curriculum Document (Official Decree/SKEP):
https://bit.ly/SKEPKurikulumMaksi2024
Graduate Profile Document and Learning Outcomes Matrix (CPL Matrix): https://bit.ly/ProfilCPLMaksi2026
Semester Learning Plan Document (RPS): https://bit.ly/RPSMaksi2026
The curriculum document refers to the official Decree (SKEP) on the Curriculum and Course Distribution of Study Programs within the Faculty of Economics and Business, UPN “Veteran” Yogyakarta. It contains comprehensive information regarding the curriculum structure, course distribution, and applicable academic regulations.
Meanwhile, the graduate profile and CPL matrix documents provide an overview of the expected competencies of graduates and the alignment between learning outcomes and the courses offered.
The Semester Learning Plan (RPS) is a detailed instructional document that outlines the implementation of each course, including course learning outcomes, learning materials, teaching methods, assignments, and assessment systems. The RPS serves as a guideline for both lecturers and students to ensure that the learning process is conducted in a structured, systematic, and measurable manner in accordance with higher education standards.
